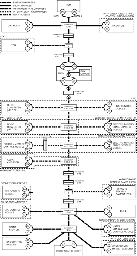
DETERMINING OPEN CIRCUIT LOCATION (HS-CAN) [SKYACTIV-G 2.0/2.5, SKYACTIV-D 2.2 (MTX) (L.H.D.)]


id100238000400

Caution
•  Perform the following malfunction diagnosis only when it is diagnosed with a open circuit by CONTROLLER AREA NETWORK (CAN) MALFUNCTION DIAGNOSIS FLOW. (See CONTROLLER AREA NETWORK (CAN) MALFUNCTION DIAGNOSIS FLOW [SKYACTIV-G 2.0/2.5, SKYACTIV-D 2.2 (MTX) (L.H.D.)].)
•  If the malfunctioning part is detected in the communication line, before disconnecting the related connector for inspection, press the connector in the connection direction to verify that there is no looseness or disconnection.
•  When disconnecting the connector, verify that there is no damage, deformation, or corrosion of the connector terminals.

1.  Verify the CAN system-related module DTCs and the failed module on the M-MDS screen.

2.  Apply the communication error DTC and the failed module to DTC Output Pattern And Malfunctioning Location, and select the possible cause for the diagnostic result and the reference for the inspection item.

Note
•  The open circuit location can be determined by the DTC indicated in the DTC Output Pattern And Malfunctioning Location chart. DTCs not listed in the chart are not used for the determination of the open circuit location.

3.  Inspect the possible cause and inspection item of the applicable malfunctioning part.

4.  After repairs, return to CONTROLLER AREA NETWORK (CAN) MALFUNCTION DIAGNOSIS FLOW, and verify that the repairs have been completed. (See CONTROLLER AREA NETWORK (CAN) MALFUNCTION DIAGNOSIS FLOW [SKYACTIV-G 2.0/2.5, SKYACTIV-D 2.2 (MTX) (L.H.D.)].)


DTC Output Pattern And Malfunctioning Location

Cross (×): Communication error-related DTC and failed module

M-MDS display

DTC output pattern and malfunctioning location

DTC output module

DTC

PCM
(PCM)
U0101:00
       
×
                                         
U0104:00
   
×
                                             
U0121:00
 
×
                                               
U0131:00
                                     
×
           
U0140:00
           
×
                                     
U0151:00
                                         
×
   
×
 
U0155:00
                                         
×
     
×
U0214:00
                                         
×
×
     
U023A:00
                                 
×
               
U0298:00
                   
×
                             
ABS
(DSC HU/CM)
U0100:00
×
                                                 
U0101:00
       
×
                                         
U0104:00
   
×
                                             
U0114:00
   
×
                                             
U0131:00
                                     
×
           
U0154:00
                                         
×
   
×
 
U0154:87
                                         
×
   
×
 
U0155:00
                                         
×
     
×
U0214:00
                                         
×
×
     
U023A:00
                                 
×
               
SBS/MRCC*1
(Radar unit)
U0100:00
×
                                                 
U0101:00
       
×
                                         
U0121:00
 
×
                                               
U0131:00
                                     
×
           
U0140:00
           
×
                                     
U0151:00
                                         
×
   
×
 
U0155:00
                                         
×
     
×
U0214:00
                                         
×
×
     
U023A:00
                                 
×
               
TCM*2
(TCM)
U0100:00
×
   
×
                                           
U0121:00
 
×
 
×
                                           
U0131:00
                                     
×
           
U0155:00
                                         
×
     
×
U0214:00
                                         
×
×
     
F_BCM
(Front body control module (FBCM))
U0100:00
×
   
×
 
×
                                       
U0101:00
       
×
×
                                       
U0121:00
 
×
 
×
 
×
                                       
U0151:00
                                         
×
   
×
 
U0155:00
                                         
×
     
×
U0214:00
                                         
×
×
     
U023A:00
                                 
×
               
AFS*3
(Adaptive front lighting system (AFS) control module / auto leveling control module)
U0100:00
×
   
×
 
×
 
×
                                   
U0131:00
                                     
×
           
U0140:00
           
×
×
                                   
U0155:00
                                         
×
     
×
DCDC*4
(DC-DC converter (i-ELOOP))
U0100:00
×
   
×
 
×
 
×
 
×
                               
U0155:00
                                         
×
     
×
4×4*5
(4WD control module)
U0100:00
×
   
×
 
×
 
×
 
×
                               
U0101:00
       
×
×
 
×
 
×
                               
U0121:00
 
×
 
×
 
×
 
×
 
×
                               
EPB
(Electric parking brake control module)
U0100:00
×
   
×
 
×
 
×
 
×
                               
U0101:00
       
×
×
 
×
 
×
                               
U0121:00
 
×
 
×
 
×
 
×
 
×
                               
U0151:00
                                         
×
   
×
 
U0155:00
                                         
×
     
×
DSM*5
(Position memory control module)
U0100:00
×
   
×
 
×
 
×
 
×
                               
U0101:00
       
×
×
 
×
 
×
                               
U0151:00
                                         
×
   
×
 
U0155:00
                                         
×
     
×
U0214:00
                                         
×
×
     
AM*6
(Audio amplifier)
U0100:00
×
   
×
 
×
 
×
 
×
       
×
                     
U0155:00
                                         
×
     
×
FSC*8
(Forward sensing camera (FSC))
U0100:00
×
   
×
 
×
 
×
 
×
       
×
 
×
                 
U0104:00
   
×
×
 
×
 
×
 
×
       
×
 
×
                 
U0121:00
 
×
 
×
 
×
 
×
 
×
       
×
 
×
                 
U0131:00
                                     
×
           
U0140:00
           
×
×
 
×
       
×
 
×
                 
U0151:00
                                         
×
   
×
 
U0155:00
                                         
×
     
×
U0156:00
                                         
×
 
×
   
U0182:00
               
×
×
       
×
 
×
                 
U0214:00
                                         
×
×
     
EPS
(EPS control module )
U0100:00
×
   
×
 
×
 
×
 
×
       
×
 
×
 
×
             
U0121:00
 
×
 
×
 
×
 
×
 
×
       
×
 
×
 
×
             
U0126:00
                                         
×
   
×
 
U0155:00
                                         
×
     
×
U0214:00
                                         
×
×
     
U023A:00
                                 
×
×
             
DCM*9
(MAZDA ERA-GLONASS control module)
U0100:00
×
   
×
 
×
 
×
 
×
       
×
 
×
 
×
             
U0121:00
 
×
 
×
 
×
 
×
 
×
       
×
 
×
 
×
             
U0151:00
                                               
×
 
U0155:00
                                         
×
     
×
SSU
(Start stop unit)
U0100:00
×
   
×
 
×
 
×
 
×
       
×
 
×
 
×
             
U0101:00
       
×
×
 
×
 
×
       
×
 
×
 
×
             
U0121:00
 
×
 
×
 
×
 
×
 
×
       
×
 
×
 
×
             
U0121:87
 
×
 
×
 
×
 
×
 
×
       
×
 
×
 
×
             
U0131:00
                                     
×
           
U0140:00
           
×
×
 
×
       
×
 
×
 
×
             
U0146:00
                                                 
×
U0151:00
                                               
×
 
U0155:00
                                                 
×
CMU*10
(Connectivity master unit (CMU))
U0100:00
×
   
×
 
×
 
×
 
×
       
×
 
×
 
×
             
U0101:00
       
×
×
 
×
 
×
       
×
 
×
 
×
             
U0104:00
   
×
×
 
×
 
×
 
×
       
×
 
×
 
×
             
U0121:00
 
×
 
×
 
×
 
×
 
×
       
×
 
×
 
×
             
U0131:00
                                     
×
           
U0140:00
           
×
×
 
×
       
×
 
×
 
×
             
U0151:00
                                               
×
 
U0155:00
                                                 
×
U0182:00
               
×
×
       
×
 
×
 
×
             
U0214:00
                                           
×
     
U0235:00
                                 
×
×
             
U023A:00
                                 
×
×
             
RCM
(SAS control module)
U0155:00
                                                 
×
IC
(Instrument cluster)
U0100:00
×
   
×
 
×
 
×
 
×
       
×
 
×
 
×
             
U0101:00
       
×
×
 
×
 
×
       
×
 
×
 
×
             
U0104:00
   
×
×
 
×
 
×
 
×
       
×
 
×
 
×
             
U0121:00
 
×
 
×
 
×
 
×
 
×
       
×
 
×
 
×
             
U0131:00
                                     
×
           
U0140:00
           
×
×
 
×
       
×
 
×
 
×
             
U0151:00
                                               
×
 
U0156:00
                                             
×
   
U0182:00
               
×
×
       
×
 
×
 
×
             
U0214:00
                                           
×
     
U0235:00
                                 
×
×
             
U023A:00
                                 
×
×
             
M-MDS display module
[Fail] display pattern
PCM
×
   
×
 
×
 
×
 
×
       
×
 
×
 
×
             
ABS
 
×
 
×
 
×
 
×
 
×
       
×
 
×
 
×
             
SBS/MRCC*1
   
×
×
 
×
 
×
 
×
       
×
 
×
 
×
             
TCM*2
       
×
×
 
×
 
×
       
×
 
×
 
×
             
F_BCM
           
×
×
 
×
       
×
 
×
 
×
             
AFS*3
               
×
×
       
×
 
×
 
×
             
DCDC*4
                   
×
     
×
 
×
 
×
             
4×4*5
                     
×
   
×
 
×
 
×
             
EPB
                       
×
 
×
 
×
 
×
             
DSM*6
                         
×
×
 
×
 
×
             
AM*7
                             
×
×
 
×
             
FSC*8
                                 
×
×
             
EPS
                                     
×
           
DCM*9
                                       
×
         
SSU
                                         
×
×
     
CMU*10
                                         
×
 
×
   
RCM
                                         
×
   
×
 
IC
                                         
×
     
×
Diagnostic result
Possible cause and inspection item
A
B
C
D
E
F
G
H
I
J
K
L
M
N
O
P
Q
R
S
T
U
V
W
X
Y
Z

*1  :With mazda radar cruise control (MRCC) system
*2  :ATX
*3  :With adaptive front lighting system (AFS) system / headlight auto leveling system
*4  :With i-ELOOP system
*5  :4WD
*6  :With position memory system
*7  :With Bose® type audio
*8  :With forward sensing camera (FSC)
*9  :With emergency call system
*10  :With center display

A


Possible cause

•  Connector terminal disconnection, poor contact, damage, deformation, corrosion
•  PCM power supply voltage or body ground malfunction
•  Open circuit in wiring harness between PCM and connector C-32
•  Connector C-32 malfunction
•  PCM malfunction


System wiring diagram

am6zzw00015085


Inspection item

•  PCM power supply voltage-related wiring harness and fuse
•  PCM body ground related wiring harness
•  PCM connector
•  Connector C-32
•  Wiring harness between PCM terminal 2AK and connector C-32
•  Wiring harness between PCM terminal 2AL and connector C-32
•  PCM


B


Possible cause

•  Connector terminal disconnection, poor contact, damage, deformation, corrosion
•  DSC HU/CM power supply voltage or body ground malfunction
•  Open circuit in wiring harness between DSC HU/CM and connector C-32
•  Connector C-32 malfunction
•  DSC HU/CM malfunction


System wiring diagram

am6zzw00015086


Inspection item

•  DSC HU/CM power supply voltage-related wiring harness and fuse
•  DSC HU/CM body ground related wiring harness
•  DSC HU/CM connector
•  Connector C-32
•  Wiring harness between DSC HU/CM terminal E and connector C-32
•  Wiring harness between DSC HU/CM terminal D and connector C-32
•  DSC HU/CM


C


Possible cause

•  Connector terminal disconnection, poor contact, damage, deformation, corrosion
•  Radar unit power supply voltage or body ground malfunction
•  Open circuit in wiring harness between radar unit and connector C-32
•  Connector C-32 malfunction
•  Radar unit malfunction


System wiring diagram

am6zzw00015087


Inspection item

•  Radar unit power supply voltage-related wiring harness and fuse
•  Radar unit body ground related wiring harness
•  Radar unit connector
•  Connector C-32
•  Wiring harness between radar unit terminal D and connector C-32
•  Wiring harness between radar unit terminal C and connector C-32
•  Radar unit


D


ATX

Possible cause
•  Connector terminal disconnection, poor contact, damage, deformation, corrosion
•  Open circuit in wiring harness between connector C-32 and C-01
•  Open circuit in wiring harness between connector C-01 and branch A
•  Connector C-32 malfunction
•  Connector C-01 malfunction

System wiring diagram

am6zzw00015088
Inspection item
•  Connector C-32
•  Connector C-01
•  Wiring harness between connector C-32 and C-01
•  Wiring harness between connector C-01 and branch A


MTX

Possible cause
•  Connector terminal disconnection, poor contact, damage, deformation, corrosion
•  Open circuit in wiring harness between connector C-32 and C-01
•  Open circuit in wiring harness between connector C-01 and C-01
•  Open circuit in wiring harness between connector C-01 and front body control module (FBCM)
•  Connector C-32 malfunction
•  Connector C-01 malfunction
•  CAN circuit in front body control module (FBCM) malfunction

System wiring diagram

am6zzw00015089
Inspection item
•  Connector C-32
•  Connector C-01
•  Front body control module (FBCM) connector
•  Wiring harness between connector C-32 and C-01
•  Wiring harness between connector C-01 and C-01
•  Wiring harness between front body control module (FBCM) terminal 2P and connector C-01
•  Wiring harness between front body control module (FBCM) terminal 2N and connector C-01
•  Front body control module (FBCM)
―  Between front body control module (FBCM) terminal 2P and front body control module (FBCM) terminal 2K
―  Between front body control module (FBCM) terminal 2N and front body control module (FBCM) terminal 2I


E


Possible cause

•  Connector terminal disconnection, poor contact, damage, deformation, corrosion
•  TCM power supply voltage or body ground malfunction
•  Open circuit in wiring harness between TCM and branch A
•  TCM malfunction


System wiring diagram

am6zzw00015090


Inspection item

•  TCM power supply voltage-related wiring harness and fuse
•  TCM body ground related wiring harness
•  TCM connector
•  Wiring harness between TCM terminal E and branch A
•  Wiring harness between TCM terminal F and branch A
•  TCM


F


Possible cause

•  Connector terminal disconnection, poor contact, damage, deformation, corrosion
•  Open circuit in wiring harness between branch A and connector C-01
•  Open circuit in wiring harness between connector C-01 and front body control module (FBCM)
•  Connector C-01 malfunction
•  CAN circuit in front body control module (FBCM) malfunction


System wiring diagram

am6zzw00015091


Inspection item

•  Front body control module (FBCM) connector
•  Connector C-01
•  Wiring harness between branch A and connector C-01
•  Wiring harness between front body control module (FBCM) terminal 2P and connector C-01
•  Wiring harness between front body control module (FBCM) terminal 2N and connector C-01
•  Front body control module (FBCM)
―  Between front body control module (FBCM) terminal 2P and front body control module (FBCM) terminal 2K
―  Between front body control module (FBCM) terminal 2N and front body control module (FBCM) terminal 2I


G


Possible cause

•  Connector terminal disconnection, poor contact, damage, deformation, corrosion
•  Front body control module (FBCM) power supply voltage or body ground malfunction
•  Front body control module (FBCM) malfunction


System wiring diagram

am6zzw00015092


Inspection item

•  Front body control module (FBCM) power supply voltage-related wiring harness and fuse
•  Front body control module (FBCM) body ground related wiring harness
•  Front body control module (FBCM)


H


With adaptive front lighting system (AFS) system / headlight auto leveling system

Possible cause
•  Connector terminal disconnection, poor contact, damage, deformation, corrosion
•  Open circuit in wiring harness between front body control module (FBCM) and connectors C-43, C-44
•  Connectors C-43, C-44 malfunction
•  CAN circuit in front body control module (FBCM) malfunction

System wiring diagram

am6zzw00015093
Inspection item
•  Front body control module (FBCM) connector
•  Connectors C-43, C-44
•  Wiring harness between front body control module (FBCM) terminal 2K and connector C-43
•  Wiring harness between front body control module (FBCM) terminal 2I and connector C-44
•  Front body control module (FBCM)
―  Between front body control module (FBCM) terminal 2P and front body control module (FBCM) terminal 2K
―  Between front body control module (FBCM) terminal 2N and front body control module (FBCM) terminal 2I


Without adaptive front lighting system (AFS) system / headlight auto leveling system

Possible cause
•  Connector terminal disconnection, poor contact, damage, deformation, corrosion
•  Open circuit in wiring harness between front body control module (FBCM) and connector C-04
•  Open circuit in wiring harness between connector C-04 and connectors C-60, C-59
•  Connectors C-60, C-59 malfunction
•  Connector C-04 malfunction
•  CAN circuit in front body control module (FBCM) malfunction

System wiring diagram

am6zzw00015094
Inspection item
•  Front body control module (FBCM) connector
•  Connector C-04
•  Connectors C-60, C-59
•  Wiring harness between connector C-04 and connectors C-60, C-59
•  Wiring harness between front body control module (FBCM) terminal 2K and connector C-04
•  Wiring harness between front body control module (FBCM) terminal 2I and connector C-04
•  Front body control module (FBCM)
―  Between front body control module (FBCM) terminal 2P and front body control module (FBCM) terminal 2K
―  Between front body control module (FBCM) terminal 2N and front body control module (FBCM) terminal 2I


I


Possible cause

•  Connector terminal disconnection, poor contact, damage, deformation, corrosion
•  Adaptive front lighting system (AFS) control module / auto leveling control module power supply voltage or body ground malfunction
•  Open circuit in wiring harness between adaptive front lighting system (AFS) control module / auto leveling control module and connectors C-43, C-44
•  Connectors C-43, C-44 malfunction
•  Adaptive front lighting system (AFS) control module / auto leveling control module malfunction


System wiring diagram

am6zzw00015095


Inspection item

•  Adaptive front lighting system (AFS) control module / auto leveling control module power supply voltage-related wiring harness and fuse
•  Adaptive front lighting system (AFS) control module / auto leveling control module body ground related wiring harness
•  Adaptive front lighting system (AFS) control module / auto leveling control module connector
•  connectors C-43, C-44
•  Wiring harness between adaptive front lighting system (AFS) control module / auto leveling control module terminal AB and connector C-43
•  Wiring harness between adaptive front lighting system (AFS) control module / auto leveling control module terminal AD and connector C-44
•  Adaptive front lighting system (AFS) control module / auto leveling control module


J


4WD

Possible cause
•  Connector terminal disconnection, poor contact, damage, deformation, corrosion
•  Open circuit in wiring harness between connectors C-43, C-44 and connector C-04
•  Open circuit in wiring harness between connector C-04 and connectors C-60, C-59
•  Connectors C-43, C-44 malfunction
•  Connector C-04 malfunction
•  Connectors C-60, C-59 malfunction

System wiring diagram

am6zzw00015096
Inspection item
•  Connectors C-43,C-44
•  Connector C-04
•  Connectors C-60, C-59
•  Wiring harness between connectors C-43,C-44 and C-04
•  Wiring harness between connector C-04 and connectors C-60, C-59


2WD

Possible cause
•  Connector terminal disconnection, poor contact, damage, deformation, corrosion
•  Open circuit in wiring harness between connectors C-43, C-44 and connector C-04
•  Open circuit in wiring harness between connector C-04 and connectors C-49, C-50
•  Connectors C-43, C-44 malfunction
•  Connector C-04 malfunction
•  Connectors C-49, C-50 malfunction

System wiring diagram

am6zzw00015097
Inspection item
•  Connectors C-43,C-44
•  Connector C-04
•  Connectors C-49, C-50
•  Wiring harness between connectors C-43,C-44 and C-04
•  Wiring harness between connector C-04 and connectors C-49, C-50


K


4WD

Possible cause
•  Connector terminal disconnection, poor contact, damage, deformation, corrosion
•  DC-DC converter (i-ELOOP) power supply voltage or body ground malfunction
•  Open circuit in wiring harness between DC-DC converter (i-ELOOP) and connectors C-60, C-59
•  Connectors C-60, C-59 malfunction
•  DC-DC converter (i-ELOOP) malfunction

System wiring diagram

am6zzw00015098
Inspection item
•  DC-DC converter (i-ELOOP) power supply voltage-related wiring harness and fuse
•  DC-DC converter (i-ELOOP) body ground related wiring harness
•  DC-DC converter (i-ELOOP) connector
•  Connectors C-60, C-59
•  Wiring harness between DC-DC converter (i-ELOOP) terminal 1A and connector C-60
•  Wiring harness between DC-DC converter (i-ELOOP) terminal 1C and connector C-59
•  DC-DC converter (i-ELOOP)


2WD

Possible cause
•  Connector terminal disconnection, poor contact, damage, deformation, corrosion
•  DC-DC converter (i-ELOOP) power supply voltage or body ground malfunction
•  Open circuit in wiring harness between DC-DC converter (i-ELOOP) and connectors C-49, C-50
•  Connectors C-49, C-50 malfunction
•  DC-DC converter (i-ELOOP) malfunction

System wiring diagram

am6zzw00015099
Inspection item
•  DC-DC converter (i-ELOOP) power supply voltage-related wiring harness and fuse
•  DC-DC converter (i-ELOOP) body ground related wiring harness
•  DC-DC converter (i-ELOOP) connector
•  Connectors C-49, C-50
•  Wiring harness between DC-DC converter (i-ELOOP) terminal 1A and connector C-49
•  Wiring harness between DC-DC converter (i-ELOOP) terminal 1C and connector C-50
•  DC-DC converter (i-ELOOP)


L


Possible cause

•  Connector terminal disconnection, poor contact, damage, deformation, corrosion
•  4WD control module power supply voltage or body ground malfunction
•  Open circuit in wiring harness between 4WD control module and connectors C-60, C-59
•  Connectors C-60, C-59 malfunction
•  4WD control module malfunction


System wiring diagram

am6zzw00015100


Inspection item

•  4WD control module power supply voltage-related wiring harness and fuse
•  4WD control module body ground related wiring harness
•  4WD control module connector
•  Connectors C-60, C-59
•  Wiring harness between 4WD control module terminal G and connector C-60
•  Wiring harness between 4WD control module terminal H and connector C-59
•  4WD control module


M


With position memory system

Possible cause
•  Connector terminal disconnection, poor contact, damage, deformation, corrosion
•  Electric parking brake control module power supply voltage or body ground malfunction
•  Open circuit in wiring harness between electric parking brake control module and connectors C-51, C-52
•  Connectors C-51, C-52 malfunction
•  Electric parking brake control module malfunction

System wiring diagram

am6zzw00015101
Inspection item
•  Electric parking brake control module power supply voltage-related wiring harness and fuse
•  Electric parking brake control module body ground related wiring harness
•  Electric parking brake control module connector
•  Connectors C-51, C-52
•  Wiring harness between electric parking brake control module terminal AD and connector C-51
•  Wiring harness between electric parking brake control module terminal AB and connector C-52
•  Electric parking brake control module


Without position memory system

Possible cause
•  Connector terminal disconnection, poor contact, damage, deformation, corrosion
•  Electric parking brake control module power supply voltage or body ground malfunction
•  Open circuit in wiring harness between electric parking brake control module and connectors C-49, C-50
•  Connectors C-49, C-50 malfunction
•  Electric parking brake control module malfunction

System wiring diagram

am6zzw00015102
Inspection item
•  Electric parking brake control module power supply voltage-related wiring harness and fuse
•  Electric parking brake control module body ground related wiring harness
•  Electric parking brake control module connector
•  Connectors C-49, C-50
•  Wiring harness between electric parking brake control module terminal AD and connector C-49
•  Wiring harness between electric parking brake control module terminal AB and connector C-50
•  Electric parking brake control module


N


Possible cause

•  Connector terminal disconnection, poor contact, damage, deformation, corrosion
•  Position memory control module power supply voltage or body ground malfunction
•  Open circuit in wiring harness between position memory control module and connector C-19
•  Open circuit in wiring harness between connector C-19 and connectors C-51, C-52
•  Connector C-19 malfunction
•  Connectors C-51, C-52 malfunction
•  Position memory control module malfunction


System wiring diagram

am6zzw00015103


Inspection item

•  Position memory control module power supply voltage-related wiring harness and fuse
•  Position memory control module body ground related wiring harness
•  Position memory control module connector
•  Connector C-19
•  Connectors C-51, C-52
•  Wiring harness between position memory control module terminal 1C and connector C-19
•  Wiring harness between position memory control module terminal 1E and connector C-19
•  Wiring harness between connector C-19 and connectors C-51, C-52
•  Position memory control module


O


With bose® type audio

Possible cause
•  Connector terminal disconnection, poor contact, damage, deformation, corrosion
•  Open circuit in wiring harness between connectors C-51, C-52 and connectors C-58, C-57
•  Connectors C-51, C-52 malfunction
•  Connectors C-58, C-57 malfunction

System wiring diagram

am6zzw00015104
Inspection item
•  Connectors C-51, C-52
•  Connectors C-58, C-57
•  Wiring harness between connectors C-51, C-52 and C-58, C-57


Without bose® type audio and with forward sensing camera (FSC)

Possible cause
•  Connector terminal disconnection, poor contact, damage, deformation, corrosion
•  Open circuit in wiring harness between connectors C-51, C-52 and C-10
•  Open circuit in wiring harness between connector C-10 and C-11
•  Open circuit in wiring harness between connector C-11 and branch B
•  Connectors C-51, C-52 malfunction
•  Connector C-10 malfunction
•  Connector C-11 malfunction

System wiring diagram

am6zzw00015105
Inspection item
•  Connectors C-51, C-52
•  Connector C-10
•  Connector C-11
•  Wiring harness between connectors C-51, C-52 and C-10
•  Wiring harness between connector C-10 and C-11
•  Wiring harness between connector C-11 and branch B


Without bose® type audio and without forward sensing camera (FSC)

Possible cause
•  Connector terminal disconnection, poor contact, damage, deformation, corrosion
•  Open circuit in wiring harness between connectors C-51, C-52 and C-10
•  Open circuit in wiring harness between connector C-10 and C-11
•  Open circuit in wiring harness between connector C-11 and C-11
•  Open circuit in wiring harness between connector C-11 and C-34
•  Connectors C-51, C-52 malfunction
•  Connector C-10 malfunction
•  Connector C-11 malfunction
•  Connector C-34 malfunction

System wiring diagram

am6zzw00015106
Inspection item
•  Connectors C-51, C-52
•  Connector C-10
•  Connector C-11
•  Connector C-34
•  Wiring harness between connectors C-51, C-52 and C-10
•  Wiring harness between connector C-10 and C-11
•  Wiring harness between connector C-11 and C-11
•  Wiring harness between connector C-11 and C-34


P


Possible cause

•  Connector terminal disconnection, poor contact, damage, deformation, corrosion
•  Audio amplifier power supply voltage or body ground malfunction
•  Open circuit in wiring harness between audio amplifier and connectors C-58, C-57
•  Connectors C-58, C-57 malfunction
•  Audio amplifier malfunction


System wiring diagram

am6zzw00015107


Inspection item

•  Audio amplifier power supply voltage-related wiring harness and fuse
•  Audio amplifier body ground related wiring harness
•  Audio amplifier connector
•  Connectors C-58, C-57
•  Wiring harness between audio amplifier terminal 2L and connector C-58
•  Wiring harness between audio amplifier terminal 2N and connector C-57
•  Audio amplifier


Q


With forward sensing camera (FSC)

Possible cause
•  Connector terminal disconnection, poor contact, damage, deformation, corrosion
•  Open circuit in wiring harness between connectors C-58, C-57 and connector C-10
•  Open circuit in wiring harness between connector C-10 and connector C-11
•  Open circuit in wiring harness between connector C-11 and branch B
•  Connectors C-58, C-57 malfunction
•  Connector C-10 malfunction
•  Connector C-11 malfunction

System wiring diagram

am6zzw00015108
Inspection item
•  Connectors C-58, C-57
•  Connector C-10
•  Connector C-11
•  Wiring harness between connectors C-58, C-57 and connector C-10
•  Wiring harness between connector C-10 and connector C-11
•  Wiring harness between connector C-11 and branch B


Without bose® type audio and without forward sensing camera (FSC)

Possible cause
•  Connector terminal disconnection, poor contact, damage, deformation, corrosion
•  Open circuit in wiring harness between connectors C-58, C-57 and connector C-10
•  Open circuit in wiring harness between connector C-10 and connector C-11
•  Open circuit in wiring harness between connector C-11 and connector C-11
•  Open circuit in wiring harness between connector C-11 and connector C-34
•  Connectors C-58, C-57 malfunction
•  Connector C-10 malfunction
•  Connector C-11 malfunction
•  Connector C-34 malfunction

System wiring diagram

am6zzw00015109
Inspection item
•  Connectors C-58, C-57
•  Connector C-10
•  Connector C-11
•  Connector C-34
•  Wiring harness between connectors C-58, C-57 and connector C-10
•  Wiring harness between connector C-10 and connector C-11
•  Wiring harness between connector C-11 and connector C-11
•  Wiring harness between connector C-11 and connector C-34


R


Possible cause

•  Connector terminal disconnection, poor contact, damage, deformation, corrosion
•  Forward sensing camera (FSC) power supply voltage or body ground malfunction
•  Open circuit in wiring harness between forward sensing camera (FSC) and branch B
•  Forward sensing camera (FSC) malfunction


System wiring diagram

am6zzw00015110


Inspection item

•  Forward sensing camera (FSC) power supply voltage-related wiring harness and fuse
•  Forward sensing camera (FSC) body ground related wiring harness
•  Forward sensing camera (FSC) connector
•  Wiring harness between forward sensing camera (FSC) terminal M and branch B
•  Wiring harness between forward sensing camera (FSC) terminal N and branch B
•  Forward sensing camera (FSC)


S


Possible cause

•  Connector terminal disconnection, poor contact, damage, deformation, corrosion
•  Open circuit in wiring harness between branch B and C-11
•  Open circuit in wiring harness between connector C-11 and C-34
•  Connector C-11 malfunction
•  Connector C-34 malfunction


System wiring diagram

am6zzw00015111


Inspection item

•  Connector C-11
•  Connector C-34
•  Wiring harness between branch B and connector C-11
•  Wiring harness between connector C-11 and connector C-34


T


Possible cause

•  Connector terminal disconnection, poor contact, damage, deformation, corrosion
•  EPS control module power supply voltage or body ground malfunction
•  Open circuit in wiring harness between EPS control module and connector C-34
•  Connector C-34 malfunction
•  EPS control module malfunction


System wiring diagram

am6zzw00015112


Inspection item

•  EPS control module power supply voltage-related wiring harness and fuse
•  EPS control module body ground related wiring harness
•  EPS control module connector
•  Connector C-34
•  Wiring harness between EPS control module terminal 2A and connector C-34 (connector 8-pin type)
•  Wiring harness between EPS control module terminal 2B and connector C-34 (connector 4-pin type)
•  Wiring harness between EPS control module terminal 2D and connector C-34
•  EPS control module


U


Possible cause

•  Connector terminal disconnection, poor contact, damage, deformation, corrosion
•  MAZDA ERA-GLONASS control module power supply voltage or body ground malfunction
•  Open circuit in wiring harness between MAZDA ERA-GLONASS control module and connector C-34
•  Connector C-34 malfunction
•  MAZDA ERA-GLONASS control module malfunction


System wiring diagram

am6zzw00015446


Inspection item

•  MAZDA ERA-GLONASS control module power supply voltage-related wiring harness and fuse
•  MAZDA ERA-GLONASS control module body ground related wiring harness
•  MAZDA ERA-GLONASS control module connector
•  Connector C-34
•  Wiring harness between MAZDA ERA-GLONASS control module terminal 1Q and connector C-34
•  Wiring harness between MAZDA ERA-GLONASS control module terminal 1S and connector C-34
•  MAZDA ERA-GLONASS control module


V


Possible cause

•  Connector terminal disconnection, poor contact, damage, deformation, corrosion
•  Open circuit in wiring harness between connector C-34 and C-35
•  Connector C-34 malfunction
•  Connector C-35 malfunction


System wiring diagram

am6zzw00015113


Inspection item

•  Connector C-34
•  Connector C-35
•  Wiring harness between connector C-34 and connector C-35


W


Possible cause

•  Connector terminal disconnection, poor contact, damage, deformation, corrosion
•  Start stop unit power supply voltage or body ground malfunction
•  Open circuit in wiring harness between start stop unit and connector C-35
•  Connector C-35 malfunction
•  Start stop unit malfunction


System wiring diagram

am6zzw00015114


Inspection item

•  Start stop unit power supply voltage-related wiring harness and fuse
•  Start stop unit body ground related wiring harness
•  Start stop unit connector
•  Connector C-35
•  Wiring harness between start stop unit terminal 2M and connector C-35
•  Wiring harness between start stop unit terminal 2O and connector C-35
•  Start stop unit


X


Possible cause

•  Connector terminal disconnection, poor contact, damage, deformation, corrosion
•  Connectivity master unit (CMU) power supply voltage or body ground malfunction
•  Open circuit in wiring harness between connectivity master unit (CMU) and connector C-35
•  Connector C-35 malfunction
•  Connectivity master unit (CMU) malfunction


System wiring diagram

am6zzw00015115


Inspection item

•  Connectivity master unit (CMU) power supply voltage-related wiring harness and fuse
•  Connectivity master unit (CMU) body ground related wiring harness
•  Connectivity master unit (CMU) connector
•  Connector C-35
•  Wiring harness between connectivity master unit (CMU) terminal 2E and connector C-35
•  Wiring harness between connectivity master unit (CMU) terminal 2F and connector C-35
•  Connectivity master unit (CMU)


Y


Possible cause

•  Connector terminal disconnection, poor contact, damage, deformation, corrosion
•  SAS control module power supply voltage or body ground malfunction
•  Open circuit in wiring harness between SAS control module and connector C-35
•  Connector C-35 malfunction
•  SAS control module malfunction


System wiring diagram

am6zzw00015116


Inspection item

Warning
•   Handling the component parts of the SRS air bag system improperly can accidentally operate (deploy) the air bag module, which may seriously injure you. Read the service warnings and cautions before handling the air bag system components of the SRS air bag system.
(See AIR BAG SYSTEM SERVICE WARNINGS.)
(See AIR BAG SYSTEM SERVICE CAUTIONS.)
•  SAS control module power supply voltage-related wiring harness and fuse
•  SAS control module body ground related wiring harness
•  SAS control module connector
•  Connector C-35
•  Wiring harness between SAS control module terminal 3B and connector C-35
•  Wiring harness between SAS control module terminal 3C and connector C-35
•  SAS control module


Z


Possible cause

•  Connector terminal disconnection, poor contact, damage, deformation, corrosion
•  Instrument cluster power supply voltage or body ground malfunction
•  Open circuit in wiring harness between instrument cluster and connector C-35
•  Connector C-35 malfunction
•  Instrument cluster malfunction


System wiring diagram

am6zzw00015117


Inspection item

•  Instrument cluster power supply voltage-related wiring harness and fuse
•  Instrument cluster body ground related wiring harness
•  Instrument cluster connector
•  Connector C-35
•  Wiring harness between instrument cluster terminal B and connector C-35
•  Wiring harness between instrument cluster terminal D and connector C-35
•  Instrument cluster